办公系统
下载中心
联系我们
English
学院概况
学院简介
组织机构
学院领导
历任领导
办公指南
师资队伍
系所导航
有机及高分子化学系
无机化学系
分析科学系
冶金及应用物理化学系
应用化学系
化学工程系
制药工程系
党群工作
组织机构
政策文件
党建动态
工会之家
关工委
本科生教育
管理机构
规章制度
专业建设
教学平台
课程建设
教改创新
下载表格
研究生教育
信息发布
招生介绍
培养管理
学科专业
学术研究
德育园地
就业指导
下载表格
实验室建设与管理
实验室概况
制度与规范
日常检查
大仪平台
安全知识
下载表格
科学研究
科研动态
科研平台
科研指导
学生工作
学工简介
新闻动态
通知公告
学生组织
团学工作
就业指导
奖勤助贷
心理健康教育
校友之家
校友名录
杰出校友
校友动态
友情捐赠
English
首页
学院新闻
学院通知
学术报告
常用链接
下载中心
联系我们
学院新闻
学院通知
学术报告
常用链接
下载中心
联系我们
热点新闻
学院党委组织全院师生党员开展“光影铸魂”系列主题党日活动
2025-10-18
为庆祝中华人民共和国成立76周年,深化爱国主义教育,高质量开展...
最新公告
化学化工学院2025年应用化学专业“强基计划”动态选拔拟录入学生公示
2025-10-24
根据教育部《关于在部分高校开展基础学科招生改革试点工作的意见...
当前位置:
首页
>>
学院通知
>> 正文
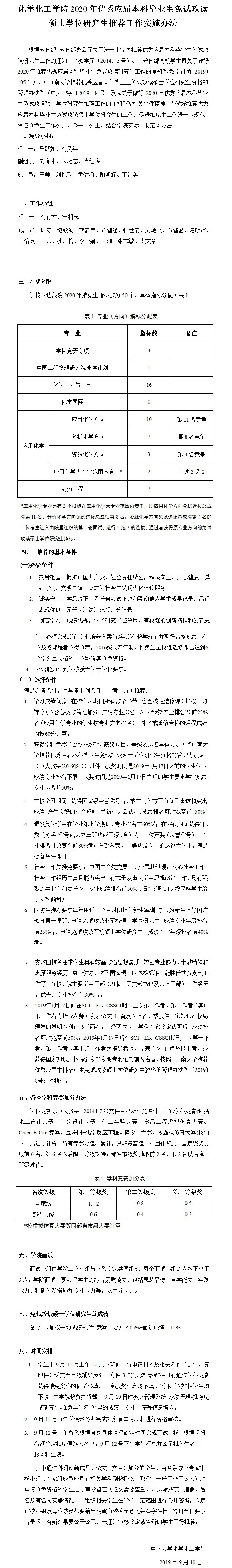
化学化工学院2020年优秀应届本科毕业生免试攻读硕士学位研究生推荐工作实施办法
发布时间:2019-09-10 作者:刘娅兢 浏览次数:
上一篇:
本科课程教室调整通知
下一篇:
化学化工学院关于评选2019年度中南大学教育基金会奖励金学生奖的通知